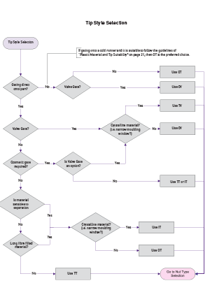
BX Nozzle Series
The BX nozzle is designed to provide cost sensitive solutions for low to medium cavity applications, not requiring hot half construction
Building on the performance of X range technology the BX nozzle is designed to provide cost sensitive solutions for low to medium cavity applications, not requiring hot half construction. The BX nozzle provides the same moulding performance as the MX nozzle, just in a rear loading configuration. Available in 13, 16, 19 and 27 series in a large variety of lengths the BX nozzle is a versatile product suitable for a wide range of applications, which delivers excellent performance under demanding moulding conditions.
 
Technical Information
- 
                                                
                                                
BX Standard Available Lengths
Series Nozzle Length 13 Series 45 55 65 75 85 95 105 115 130 145 160 175 200 225 16 Series 45 55 65 75 85 95 105 115 130 145 160 175 200 225 250 19 Series 45 55 65 75 85 95 105 115 130 145 160 175 200 225 250 275 300 27 Series 75 85 95 105 115 130 145 160 175 200 225 250 275 300 350 400 450 All measurements are in millimetres.
Available in H13 and 420 steel. - 
                                                
                                                
 
Product Information
You can download the datasheets for the catalogue as a PDF here. Please fill out your details to download the files.
